Ultracapacitor Power Supply

Atx upsu ac is in standard atx power supply form factor.
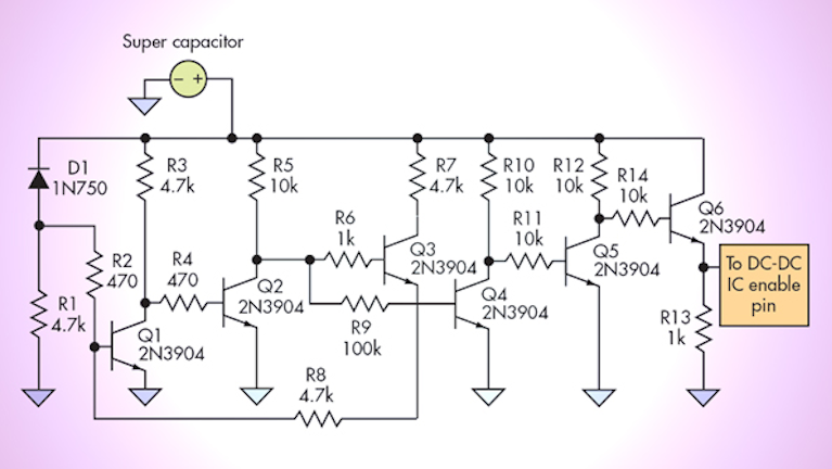
Ultracapacitor power supply. Unlike batteries which store energy via chemical reaction ultracapacitors store energy by electrostatically physically separating positive and negative charges. The specifics of the power supply architecture are left to the designers discretion as long as the supply can provide current into a low resistance load. Atx upsu 12v and atx upsu 8 28v is a small form factor ups in the 3 5 form factor. Ultracapacitors are energy storage devices that provide burst power for applications requiring high power functions.
Ultracapacitors complement a primary energy source which cannot repeatedly provide quick bursts of power such as an internal combustion engine fuel cell or battery. 4 8 out of 5 stars 6. The mainboard and drive are directly powered by atx upsu. The ultracapacitor s impedance is so low that a power supply that contains short circuit fault detection may trip going into a current limit mode and limiting the recharge time of the system.
146mm x 101 6mm x 41 6mm. High frequency super farad capacitor 2 7v 500f vehicle rectifier low esr capacitor ultracapacitor for auto power supply.